Are you struggling to decide between using a flow chart or a Gantt chart for your project management needs? Both tools can be incredibly useful, but they serve different purposes and have distinct advantages. Let’s break down the differences to help you make the best choice for your project.
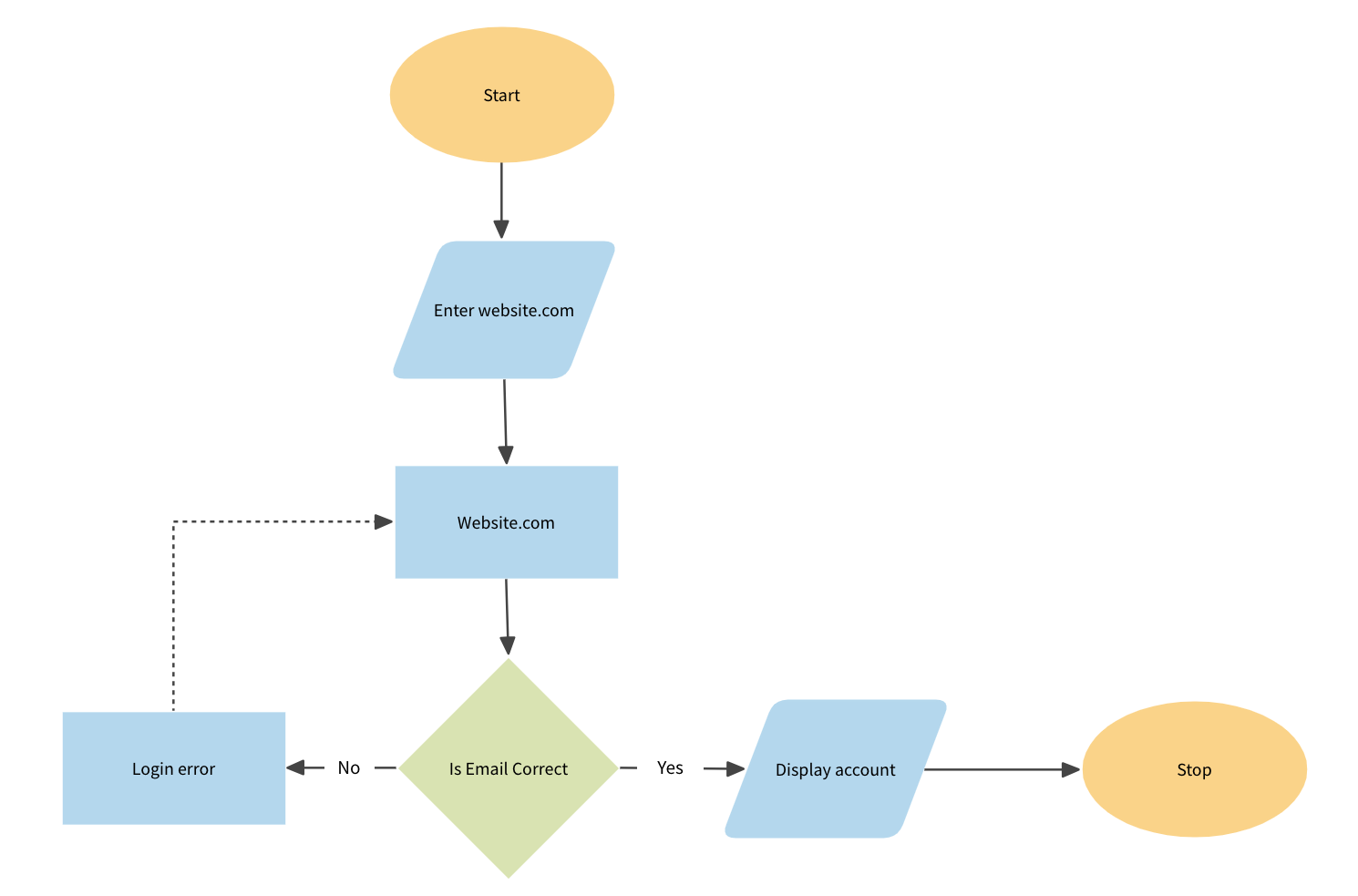
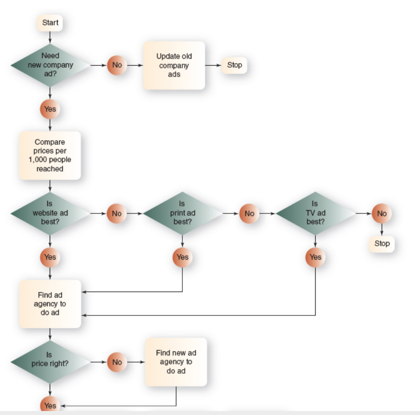
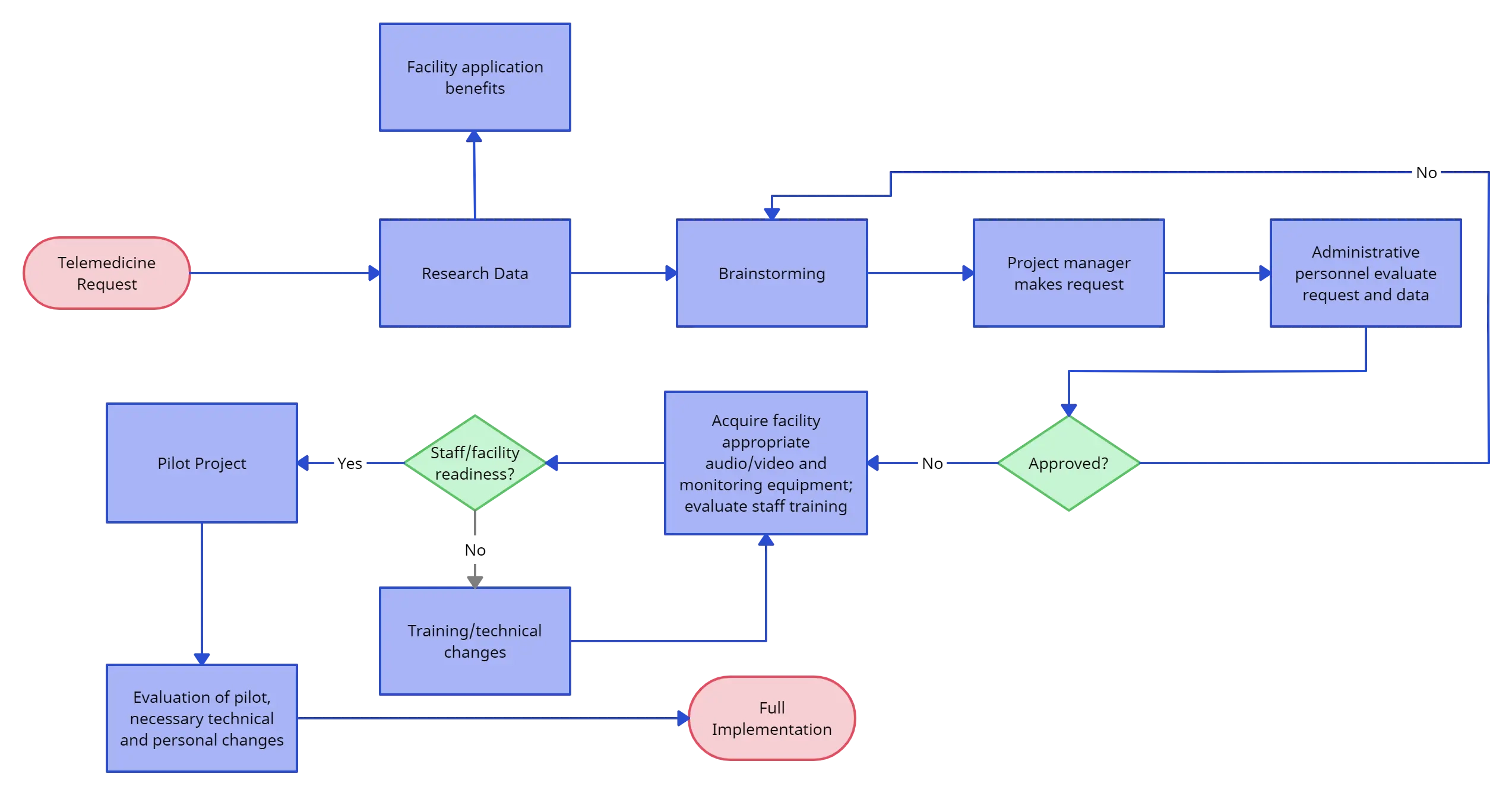
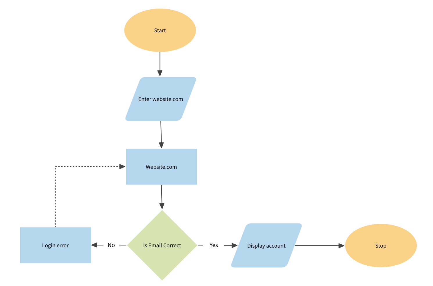
Flow charts are great for visualizing processes and workflows in a sequential manner. They are perfect for mapping out the steps involved in a project and identifying potential bottlenecks or inefficiencies. On the other hand, Gantt charts are ideal for scheduling and tracking tasks over time, allowing you to see the timeline of your project at a glance.
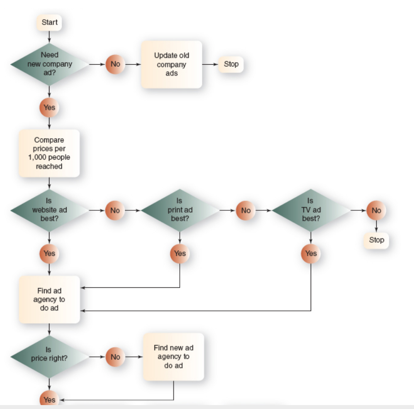
Flow Chart Vs Gantt Chart
Flow Chart Vs Gantt Chart
If you need a tool to help you understand the flow of a process or identify areas for improvement, a flow chart is the way to go. However, if you are focused on scheduling tasks, setting deadlines, and tracking progress, a Gantt chart will be more suitable for your needs.
When it comes to collaboration, flow charts are great for brainstorming and getting a team on the same page about a process. On the other hand, Gantt charts allow team members to see who is responsible for each task, the deadlines involved, and how tasks relate to each other in terms of timing.
Ultimately, the choice between a flow chart and a Gantt chart will depend on the specific needs of your project. Consider the type of information you need to convey, the level of detail required, and the preferences of your team members when making your decision.
Whether you decide to use a flow chart, a Gantt chart, or both in conjunction, these tools can help you streamline your project management processes and achieve your goals more efficiently. Experiment with both options to see which one works best for your unique project requirements.
Gantt Chart Software Cross Functional Flowchart Gantt Chart
How To Make A Mind Map From A Project Gantt Chart How To Draw A
Using Gantt Charts And Flowcharts In Project Planning Creately
Solved Would You Use A Flowchart Or The Gantt Chart On Chegg
Using Gantt Charts And Flowcharts In Project Planning Creately





